SP.Gov.br
sp.gov.br
Z6_086423G03HEOD06UT1RFD21KM0
Z7_086423G031GOD06H8T027DQ3R7
Aviso

Aviso

Configuração inválida localizada. Entre em contato com o administrador.

 
Z7_086423G031LID06PGR7HA3APK6
Z7_086423G03HEOD06UT1RFD21KE0

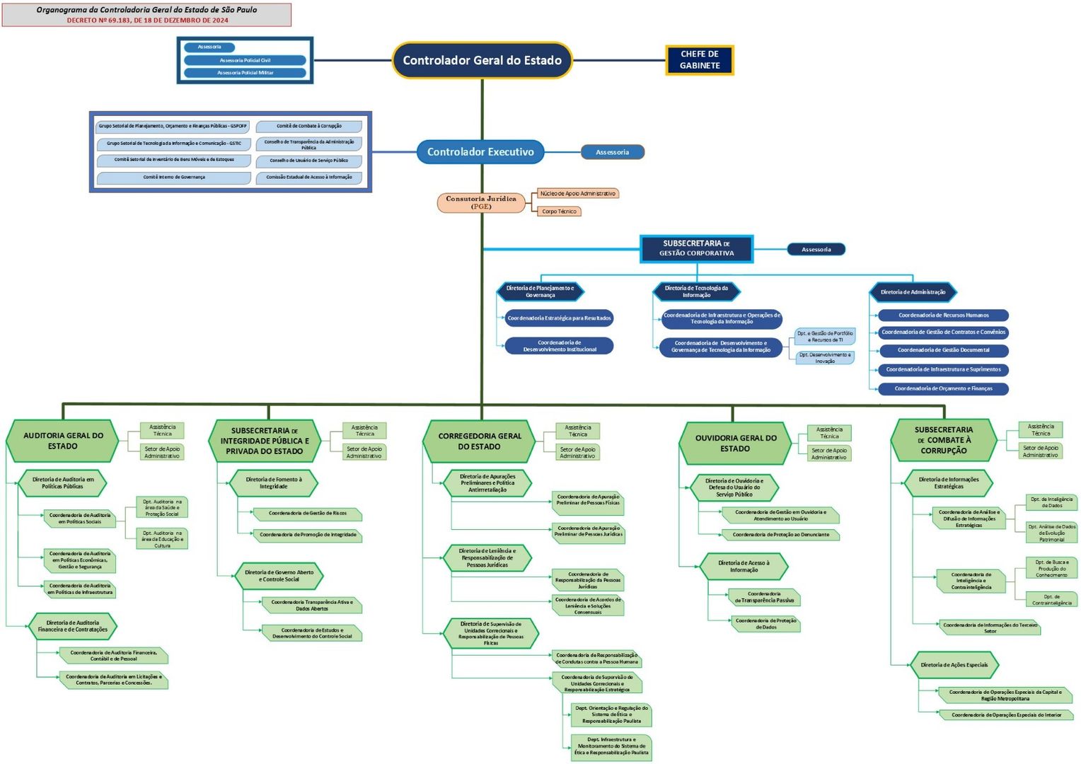
Organograma

Z7_086423G03HEOD06UT1RFD21KM3
Topo e base
Complementary Content
${loading}